Wat kun je er allemaal vinden?

De online omgeving is gebruiksvriendelijk en laagdrempelig ingericht zodat je gemakkelijk kunt beschikken over informatie en documenten die verbonden zijn met het boek: 

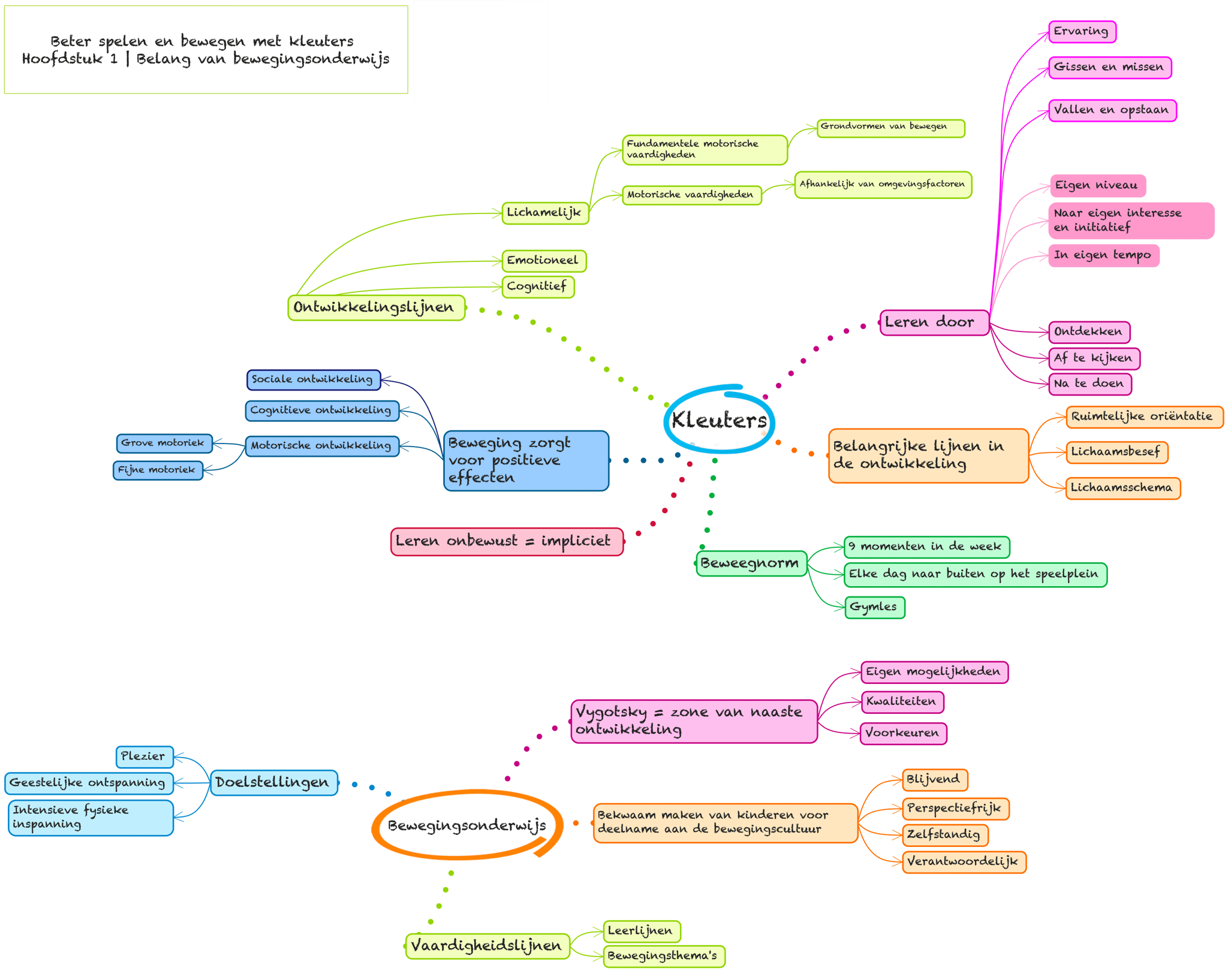
Een korte impressie



Hoe is het opgebouwd?

Elke module heeft een vaste structuur (zie de afbeelding hiernaast).

 

Door op een titel te klikken (bijvoorbeeld samenvatting) kom je direct bij het gewenste onderdeel.

De informatie is direct beschikbaar en kan ook worden gedownload.

Wil je terug naar het overzicht dan klik je op de knop ‘module’ en je bent weer waar je wilt zijn.



Wat kun je allemaal gebruiken?

  • Lesvoorbereidingen
  • Samenvattingen per hoofdstuk
  • Mindmap's 
  • Toetsvragen om je kennis te testen
  • Begrippenlijsten
  • Powerpoint presentaties
  • Kijkwijzers
  • Verdiepingsvragen met feedback
  • Websites en artikelen (in relatie tot de onderwerpen)
  • Werkdocumenten (denk aan een jaarplan)
  • Accrediterende toets
  • Filmpjes van voorbeeldlessen 

Filmpjes

Bij verschillende onderdelen binnen de online omgeving zijn ondersteunende filmpjes ingevoegd. Dit om je echt een beeld te geven van de praktijk. Zie hiernaast het filmpje van het werkdocument van hoofdstuk 1.



Kijkwijzer - De 9 criteria

Voor kleutergym zijn er specifieke criteria waaraan een bewegingsles dient te voldoen. De criteria voor een goede gymles zeggen iets over wat kleuters nodig hebben om optimaal te kunnen ontdekken, zich te ontwikkelen en vaardigheden eigen te maken. 

Bepaald trucje

Bewegen gaat over het leren van een bepaald trucje, over het verwerven van een specifieke vaardigheid.

Beleven gaat over de emotionele dimensie. Vindt het kind het leuk, spannend, stom, wat trekt hem precies aan binnen een specifieke activiteit of spel?

 

De derde dimensie is de dimensie van het reguleren. Bij reguleren gaat het over het zelf regelen van een activiteit samen met de andere kinderen. Het opstarten en aan de gang houden van een specifieke bewegingsactiviteit, een spel, een speeltuintje of beweeghoek. Wanneer stopt een activiteit en wat moet ik dan doen?



Lesvoorbereiding(en)

Filmpje van de les

Veel van de lessen binnen de online cursus worden ondersteund met een filmpje zoals hier weergeven.



Discussiemogelijkheden

Elke module biedt een mogelijkheid om in gesprek te gaan met andere gebruikers van de online omgeving. Het geeft de ruimte om vragen, ideeën, opvallende zaken te delen of de discussie aan te gaan over belangrijke onderwerpen of begrippen met collega professionals. 

 



Online cursus bestellen?

Boek-pakket

Dit boek staat boordevol praktische tips, kennis en handvatten om kwalitatief goede lessen bewegingsonderwijs met kleuters te verzorgen.

€ 49,00

Al Visitor Counter geïnteresseerden
logo design company dubai

Je krijgt:

het boek; 'Beter spelen en bewegen met kleuters';

een digitale leeromgeving met veel bonusmateriaal;

tips, filmfragmenten en eye-openers;

een geaccrediteerde online cursus;

 lesvoorbeelden en direct toepasbare kennis;

toegang accrediterende toets van 30 registratiepunten;

een community voor professionals die werken met het jonge kind waar je al je vragen kunt stellen;

toegang tot het kleuterplatform.

Voor 17.00 uur besteld, dan heb je het boek de volgende werkdag in huis!Tooltip

 

Niet tevreden over het boek-pakket.

30 dagen geld terug garantie.

Gratis retourneren.  




Ervaringen en reacties van gebruikers

Commentaren: 33
  • #33

    Karel Gerritsen (donderdag, 12 oktober 2017 10:03)

    Interessant en uitnodigend; bij vlagen inspirerend met veel inhoud
    Sprekende, mooi kleurenfoto's.
    Klasse is de online leeromgeving en natuurlijk de geaccrediteerde toets van 30 punten.

  • #32

    Chantal den Breeijen (zondag, 08 oktober 2017 16:22)

    Heel prettige combinatie van boek en digitale leeromgeving met veel filmbeelden en bonusmateriaal.
    Voor een ieder die zich verder wil verdiepen in het bewegen van jonge kinderen biedt dit combi-pakket naast een schat aan praktische handvatten en eye-openers, ook concrete voorbeelden van lessen en activiteiten.

    Een boek dat op elke school, die bewegen belangrijk vindt, in 'de kast' behoort te staan.

  • #31

    Jan van Streefkerk (dinsdag, 03 oktober 2017 13:47)

    Interessant boek, het meest complete boek over 'kleuters in beweging' dat ik ken.
    Mooi vind ik de combinatie boek, online bonusmateriaal en een cursus van RL die ook nog eens 30 registratiepunten oplevert. Een aanrader.

  • #30

    Pieta van Deelen (dinsdag, 03 oktober 2017 13:16)

    Gezien op de site, online gezien, besteld en ontvangen.
    Gaaf boek met heel veel foto's! Foto's die aanvullend zijn en een beter beeld geven van de beschreven praktijkvoorbeelden.

    De digitale leeromgeving werkt prettig en bevat veel informatie; mindmappen, korte filmpjes, kijkwijzer ect.
    Vooral de werkdocumenten zijn verdiepend en dagen uit tot doordenken.

  • #29

    Michelle (woensdag, 12 april 2017 11:42)

    Bijzonder en verdiepend boek. Interessant en inspirerend. Heel prettig vind ik de combinatie van een echt boek met een online omgeving. Veel praktische en direct bruikbare documenten en handelingsadviezen.
    Een aanrader is zeker ook de cursus. Het gaaf mij, naast extra inhoud, de tijd en gelegenheid te sparren met collega's over waar je tegenaan loopt bij het geven van gymlessen aan kleuters.

  • #28

    Caro Janssens (vrijdag, 24 maart 2017 00:22)

    Boek met inhoud; inhoud die wordt ondersteund en versterkt door de online leeromgeving.
    De opgenomen documenten en filmbeelden zijn inspirerend, verdiepend en vragenoproepend. Voor mij een heel fijne en prettige manier van uitgedaagd worden.
    Een aanrader voor iedereen die met jonge kinderen in beweging werkt.

  • #27

    Carla Rongen (zaterdag, 04 maart 2017 12:04)

    Gezien op de site, besteld en ontvangen.
    Prima inhoudelijk boek; foto's zijn top.
    OLO biedt veel extra materiaal.

  • #26

    Carla Nouwens (donderdag, 02 maart 2017 23:14)

    Mooi boek, sprekende foto's met duidelijke voorbeelden; veel info bij elkaar.
    Boek plus online leeromgeving met veel filmpjes en interessante 'werkdocumenten'.

  • #25

    Karel Pieters (donderdag, 02 maart 2017 09:53)

    Krachtige combi van (cursus)boek en digitale leeromgeving; praktisch en to-the-point.
    Ik ben er blij mee.

  • #24

    Natascha van Drunen (zaterdag, 25 februari 2017 13:14)

    Mooie foto's en prettig geschreven voorbeelden; prima boek. Veel en praktische informatie ondersteund door duidelijk en praktisch beeldmateriaal; voor goede combinatie. Digitale leeromgeving heeft meerwaarde; ben er blij mee.

  • #23

    Charlotte (donderdag, 23 februari 2017 16:11)

    Ingeschreven, direct de inloggegevens ontvangen, de volgende dag het boek. Prettig en snel geregeld.
    De online leeromgeving werkt goed. Is aanvullend en verdiepend. Werkdocumenten, mindmappen, kijkwijzers en filmbeelden zijn ondersteunend, praktisch en direct bruikbaar.

    Prettige combinatie van online en boek; een aanrader.

  • #22

    Corrie van Santen (donderdag, 23 februari 2017 16:04)

    Overzichtelijk vormgegeven boek met duidelijke voorbeelden en bijpassende illustraties en mooie foto's.
    Informatief, interessant en prettig leesbaar geschreven.

    Krachtige combinatie van theorie, voorbeelden, werkdocumenten en filmpjes binnen de online leeromgeving.
    Een aanwinst voor een ieder die bewegingslessen geeft aan jonge kinderen.

  • #21

    Tessa Nieuwenhuis (vrijdag, 17 februari 2017 17:21)

    Besteld, ontvangen en enthousiast. :-)
    De online leeromgeving werkt prettig en is zeker verdiepend.
    Soms, zoals bij motorisch leren, zeker de verdiepingsvragen, is het 'best pittig'.
    Werkdocumenten, mindmappen en kijkwijzers zijn heel prettig.

    Duidelijk en verhelderend boek met veel foto's!
    De foto's en de beschreven praktijkvoorbeelden vullen elkaar aan.
    Krachtige combinatie van boek en online.

  • #20

    Pieta Struik (donderdag, 09 februari 2017 15:42)

    Je krijgt veel voor je geld: een mooi boek en heel veel filmpjes en kijkwijzers waar je echt wat mee kunt.
    Boek gebruik ik vooral als naslagwerk.
    Goed gekozen combi; online materiaal gecombineerd met een mooi boek.

  • #19

    Jantine Zaal (donderdag, 09 februari 2017 15:38)

    Boek is gaaf, gedegen praktijktheorie; je moet er wel 'even' voor gaan zitten ;-)
    Online documenten zijn meerwaarde, vooral de mindmaps geven direct een overzicht van de opbouw van een hoofdstuk. En de werkdocumenten zijn vernieuwend en verdiepend; het heeft mijn kijk op bewegingsonderwijs met kleuters echt veranderd. Dank hiervoor.

  • #18

    Thirza Hoogdalem (maandag, 06 februari 2017 08:55)

    De toegang tot het platform is eenvoudig en heel direct: heel prettig die laagdrempeligheid.
    Veel bonusmateriaal - mindmaps, powerpoints, filmpjes en praktische documenten.
    De online cursus biedt naast het boek - na 2 dagen in huis - nog veel meer informatie. Goed bruikbaar als ondersteuning bij het boek.

  • #17

    Sakia Cornelissen (vrijdag, 03 februari 2017 22:46)

    Ik ga voor het online materiaal; mindmaps, filmpjes, kijkwijzers en werkdocumenten.
    Klink 'zwaar' maar deze documenten hebben zeker meerwaarde.
    Ik zei: 'cursus niet nodig'! Nu zie ook ik de meerwaarde van de online leeromgeving.
    Ben blij met de combi; krachtige en verfrissend.
    Dank jullie wel.

  • #16

    Joke Pruisen (vrijdag, 03 februari 2017 13:39)

    Online gezien, besteld en ontvangen.
    Gaaf boek met heel veel foto's! Foto's die wat toevoegen aan de beschreven praktijkvoorbeelden.

    De online leeromgeving ziet er goed en interessant uit; kijkwijzers zijn handig en praktisch.
    Vooral de werkdocumenten zijn verdiepend.
    Heb nog geen tijd gehad er echt in te duiken; ga dit zeker nog doen.

  • #15

    Nina van Woerden (donderdag, 02 februari 2017 10:32)

    Voor mij een heel goede keus. Ben er blij mee :-)
    Het boek is verfrissend; interessant, mooie foto's met heel veel praktisch beschreven voorbeelden.
    Theorie is praktijkrelevant; direct bruikbaar en toepasbaar.
    Beeldmateriaal, mindmaps, en kijkwijzers zijn top.

  • #14

    Mirjam (woensdag, 01 februari 2017 20:30)

    Mooie foto's en prettig geschreven voorbeelden. Heel veel informatie bij elkaar.
    Ik gebruik het als 'handboek'.

    Online cursus + boek = literatuur en een digitale leeromgeving. Voor mij een ideale combinatie.
    Een echte aanrader!

  • #13

    Petra Goossens (woensdag, 01 februari 2017 13:22)

    Wauw, heel veel bonusmateriaal. En er kwam steeds meer bij.
    Gave combi van literatuur, het boek en interessante opdrachten en vragen.
    Ik word gretig; wil meer en meer....

  • #12

    Mieke Janssens (dinsdag, 31 januari 2017 12:59)

    Combinatie van online materiaal en boek is top.
    Interessant boek; verhelderd en toegelicht met duidelijke filmpjes en veel extra 'bonusmateriaal'.

  • #11

    Chantal van Diemen (dinsdag, 31 januari 2017 12:54)

    Ik vond het in eerste instantie vervelend dat ik niet alleen het boek kon bestellen. Mijn eerste gedachte; 'wat moet ik met zo'n online cursus, ik wil helemaal geen cursus!'.
    Het kostte me even om me te realiseren dat ik de 'online cursus' ook kon zien als bonusmateriaal. Ik heb nu het boek en daarnaast beschik ik over een schat aan aanvullende filmpjes, mindmaps, werkdocumenten en voorbeeldlessen.
    Ben inmiddels heel blij met ‘bonusmateriaal’. De combi van 'online cursus' en boek ervaar ik als een meerwaarde en heel waardevol.

  • #10

    Jan van Noordenne (zaterdag, 28 januari 2017 22:28)

    Gaaf boek, interessant platform; de combinatie maakt het bijzonder.
    De online leeromgeving wordt verder uitgebreid en biedt steeds meer mogelijkheden.
    Verrassende werkdocumenten en opdrachten.
    Mindmaps, suggesties en kijkwijzers maken het compleet.

  • #9

    Saskia Groothuizen (vrijdag, 27 januari 2017 16:50)

    Online cursus bestaat uit 10 modules die verwijzen naar de hoofdstukken van het boek.
    De opbouw en presentatie van de modules, speels, gevarieerd, verrassend en direct bruikbaar spreekt mij persoonlijk heel erg aan. Leuke onderwerpen, verdiepend, interessant en soms zelfs intrigerend.
    Ik heb er al veel uitgehaald. Nog elke week gebruik ik het bij mijn voorbereiding (combinatiegroep 2/3)
    De tips, suggesties en adviezen die worden gegeven zijn ook prima bruikbaar voor groep 3 kinderen.

  • #8

    Jolanda Hos (donderdag, 26 januari 2017 14:48)

    Eerste indruk: Uitgebreid, gevarieerde manier van aanbieden vooral ook de mindmap en filmpjes fijn om het ook in beeld te zien. Begrippenlijst handig. Platform leuke extra manier om te sparren en informatie of vragen uit te wisselen.

    Goed bezig!

  • #7

    Janneke den Ouden (dinsdag, 24 januari 2017 09:32)

    Wat een gaaf boek; mooie foto's, een standaardwerk.
    Het boek alleen is het geld al meer dan waard. Ik kan het iedereen aanbevelen.
    En de suggestie die ik had voor het uitbreiden van werkdocumenten was in 2 dagen geregeld. Heel prettig. Er wordt echt naar je geluisterd.

  • #6

    Merian Franzsen (maandag, 23 januari 2017 23:13)

    Mooi boek, gave foto's met duidelijke voorbeelden; meer dan de moeite van het doornemen waard.
    Online cursus, graag nog meer kijkwijzers en werkdocumenten; die vind ik heel prettig.
    Samenvattingen kan ik niet veel mee; mindmaps daarentegen zijn top.
    Dank je wel.
    Een musthave voor iedere basisschool.

  • #5

    Maria Gerritsen (maandag, 23 januari 2017 01:09)

    Interessant en mooi boek; gave foto's en inspirerend.
    Soms wat veel theorie; ik gebruik het dan ook veel als naslagwerk.
    Heel prettig is de online 'ondersteuning' in de vorm van de cursus; een mooie combinatie. :-)
    Mindmaps, werkbladen en filmbeelden en zelfs verdiepende vragen zijn opgenomen.

  • #4

    Thessa (donderdag, 19 januari 2017 08:08)

    Het boek had ik al langer.
    Nu met de verschillende 'lessen'; wordt het nog veel praktischer. Vooral de werkdocumenten bieden mij veel praktische handvatten, waardoor de inhoud nog meer gaat leven.
    Ik ben nogal beeldend ingesteld. De mindmaps bieden mij meer houvast dan een geschreven samenvatting, ben blij dat deze ook zijn toegevoegd.
    De combi - boek en online cursus - is heel prettig.

  • #3

    Carolien van Gaderen (donderdag, 19 januari 2017 08:03)

    Veel waarde voor dit bedrag. Informatie waarmee je echt wat kunt.
    Ik gebruik het boek als naslagwerk en zoek naar onderwerpen waarover ik meer wil weten.
    Speelkriebels en modaliteiten krijgen aan de hand van de bijgevoegde documenten en filmpjes echt handen en voeten.

  • #2

    Jan van Gaalen (donderdag, 19 januari 2017 00:44)

    Mindmaps en samenvattingen vind ik prettig; heeft voor mij zeker meerwaarde.
    Filmpjes zijn top en maken veel duidelijk.
    Maar waar ik echt enthousiast van word zijn de werkdocumenten. Als er hier meer van kunnen komen; heel graag.

  • #1

    Wim de Gever (dinsdag, 17 januari 2017 12:17)

    De toegang tot het online platform is simpel, je vult jouw gegevens in, ontvangt direct een toegangscode, klikt op online platform, je voert de code in en voila! Heerlijk deze laagdrempeligheid!
    Geweldig is dit! En er staat zoveel informatie op dit online platform.
    Mindmaps, powerpoint presentaties, samenvattingen en nog veel meer is hier te vinden ter ondersteuning van het boek; Beter spelen en bewegen met kleuters. Ook kun je de online cursus volgen: Je betaalt nu tijdelijk 39,- en krijgt daarbij het boek thuisgestuurd! Binnen 2 dagen had ik hem! Geweldig!
    Een echte meerwaarde!
    Doen zeg ik!


Boek-pakket

Dit boek staat boordevol praktische tips, kennis en handvatten om kwalitatief goede lessen bewegingsonderwijs met kleuters te verzorgen.

€ 49,00

Al Visitor Counter geïnteresseerden
logo design company dubai

Je krijgt:

het boek; 'Beter spelen en bewegen met kleuters';

een digitale leeromgeving met veel bonusmateriaal;

tips, filmfragmenten en eye-openers;

een geaccrediteerde online cursus;

 lesvoorbeelden en direct toepasbare kennis;

toegang accrediterende toets van 30 registratiepunten;

een community voor professionals die werken met het jonge kind waar je al je vragen kunt stellen;

toegang tot het kleuterplatform.

Voor 17.00 uur besteld, dan heb je het boek de volgende werkdag in huis!Tooltip

 

Niet tevreden over het boek-pakket.

30 dagen geld terug garantie.

Gratis retourneren.